awc777万象城娱乐官网
学校首页
网站首页
学院概况
培养方案
实训条件
华为鲲鹏产业学院
技能大赛
学生工作
党务专栏
网站首页
>
通知公告
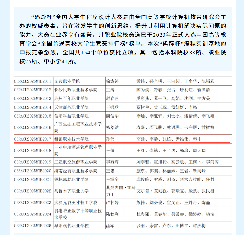
awc777万象城娱乐官网获批“码蹄杯”编程实训基地,开启高技能人才培养新篇章
作者: 时间:2025-10-11 点击数:
上一篇:
凝心聚力抓落实,信息学院召开教学工作会议
下一篇:
万象城官网学子斩获2025全国职业院校技能大赛人工智能赛道银奖
版权所有© 2023 awc777万象城娱乐官网信息学院